CFL stands for "Conmpact Fluorescent Lamp".
How do these new low energy consuming bulbs light-up? With electronic ballasts!
1. Description
I salvaged this electronic ballast from a CFL (before I knew there was mercury in the bulb...).
I didn't write down the power, but because of the size (board is 55 mm in diameter) it was a relatively large one, likely for 1000 lumen (220 V, E27 socket).
The board has the following marks:
BS-03
GH372
Two pictures:
2. Electronic Ballasts
"Electronic ballasts contain a small circuit board with a bridge rectifier, a filter capacitor and usually two switching transistors. The incoming AC current is first rectified to DC, then converted to high frequency AC by the transistors, connected as a resonant series DC to AC inverter. The resulting high frequency is applied to the lamp tube." (source)
I have found the following documents regarding the history, functioning and design of electronic ballast of interest:
- Electronic Fluorescent Lamp Ballast, application note from STMicroelectronics,
- Electronic Lamp Ballast Design, also an application note from ON Semiconductor.
Unfortunately, my knowledge of electronics does not allow me (at least for now!) to be able to follow them.
There are some sites involved in tinkering/reverse-engineering these type of components:
- PAVOUK,
- SHADDAK
- Nuno Suceda.
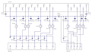
3. Schematics and Components
I have tried to sketch the circuit in QUCS, as usual in this series, but I am not even able to clearly identify the components, so this will have to come later...
How do these new low energy consuming bulbs light-up? With electronic ballasts!
1. Description
I salvaged this electronic ballast from a CFL (before I knew there was mercury in the bulb...).
I didn't write down the power, but because of the size (board is 55 mm in diameter) it was a relatively large one, likely for 1000 lumen (220 V, E27 socket).
The board has the following marks:
BS-03
GH372
Two pictures:
2. Electronic Ballasts
"Electronic ballasts contain a small circuit board with a bridge rectifier, a filter capacitor and usually two switching transistors. The incoming AC current is first rectified to DC, then converted to high frequency AC by the transistors, connected as a resonant series DC to AC inverter. The resulting high frequency is applied to the lamp tube." (source)
I have found the following documents regarding the history, functioning and design of electronic ballast of interest:
- Electronic Fluorescent Lamp Ballast, application note from STMicroelectronics,
- Electronic Lamp Ballast Design, also an application note from ON Semiconductor.
Unfortunately, my knowledge of electronics does not allow me (at least for now!) to be able to follow them.
There are some sites involved in tinkering/reverse-engineering these type of components:
- PAVOUK,
- SHADDAK
- Nuno Suceda.
3. Schematics and Components
I have tried to sketch the circuit in QUCS, as usual in this series, but I am not even able to clearly identify the components, so this will have to come later...



































